最新消息
本會簡介
高雄市太極拳協會沿革
高雄市太極拳協會沿組織糸統表
高雄市太極拳協會章程
委員會工作要領
協會幹事部工作要領
理監事會
第16屆屆理監事
歷屆理事長名錄
檔案下載
各教練場
活動影視
活動花絮相片
影視欣賞
傳承
傳承表
張三丰傳
王宗岳傳
陳長興傳
楊露禪傳
楊健侯傳
楊澄甫傳
鄭曼青宗師傳
本會創辦人鞠鴻賓老師
拳道文獻
張三丰祖師之太極拳經
明王宗岳太極拳論
十三勢行功心解
太極拳十要
口訣十二則
太極拳體用歌
打手歌
初學須知
禁忌
拳藝園地
太極套路
太極拳
太極劍
太極拳散手拳譜
太極刀
太極刀譜-1
太極刀譜-2
太極札桿
友站連結
留言板
回首頁
鄭子太極拳三十七式介紹
鄭子太極拳簡介
鄭子太極拳三十七式名稱
高雄市太極拳協會雜誌
太極拳雜誌徵稿
太極拳雜誌訂購方式
相關產品推薦
105 精進班上課影視上
105 精進班上課影視下
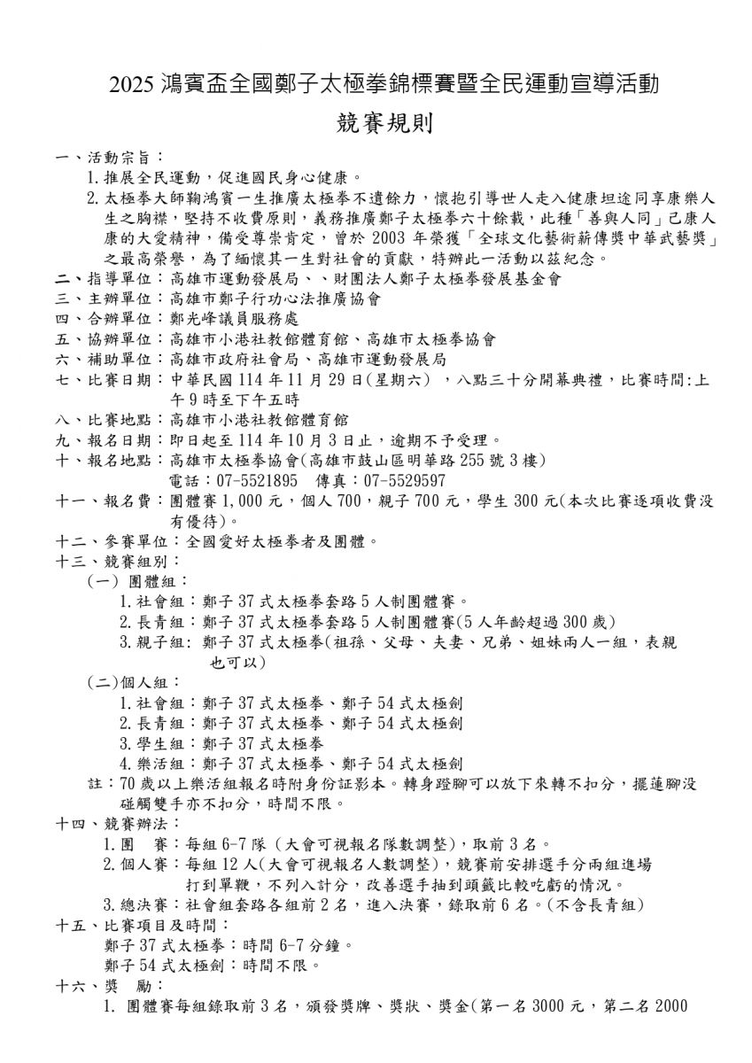
2025鴻賓盃全國鄭子太極拳錦標賽暨全民運動宣導活動 競賽規則(下載檔案請點選)
上一頁
【高雄市太極拳協會】網站版權所有©2016。
協會會址:804高雄市鼓山區明華路255號 3樓 電話:(07)552-1895 傳真:(07)552-9597
歡迎應用於無償用途散播,並請勿移除本版權宣告。